[10000印刷√] 方案规划范例 687364-方案规划范例
Jun 01, · 住建部要求本轮全国村庄规划试点工作,要从村域发展与控制规划、村庄整治规划、田园风光及特色风貌保护规划、村民住宅设计及规划指引4个方面,探索符合农村实际的村庄规划理念,形成一批有示范意义的优秀村庄规划范例备选职业规划方案本文是关于范文的备选职业规划方案,感谢您的阅读! 备选职业规划方案(一) 由于社会环境、家庭环境、组织环境、个人成长曲线等变化以及各种不可预 测因素的影响,一个人的职业生涯发展往往不是一帆风顺的。 为了更好地主动把 握人生,适应千变万化的职场世界,拟定一份备选的职业生涯规划方案是十分必 要的。 备选职业目标: 首选职业2、每月节余比:每月节余/每月收入=3700/7000=053 一般每月家庭节余比控制在40%以上是较合理的,黄先生家庭节余比达到了 53%,属于比较节约型的家庭,但考虑到夫妻二人均为自由职业者,工作不是很稳 定,应通过多元化的资产配置来获取较高的投资收益,注重短期收益,保持良好的 生活水平。 3、年度节余比:年度节余/年度收入=/=053 通过以上分析,可以
職業生涯規劃 Mba智库百科
方案规划范例
方案规划范例-Dec 14, 18 · 集团财务规划方案doc,word格式整理版 范文范例 学习指导 财务工作规划 一 前言 通过与陈总一席交谈,我感触很深,公司业务发展和前景令人深受鼓舞。而且陈总为人真诚豁达,强烈事业心和责任心感染我,说实在话,有如曾遇到梦中知音的感觉。May 24, · 001入门级的超融合私有云开源解决方案Proxmox VE之规划部署,ProxmoxVE是什么?ProxmoxVE是一个完整的企业虚拟化开源平台。借助内置的Web界面,您可以轻松管理VM和容器,软件定义的存储和网络,高可用性集群以及单个解决方案上的多个开箱即用工具。ProxmoxVE最大优势在于安装使用的方便以及web管理界面



刚刚 常州高铁新城规划设计方案正式发布 我苏网
提高气候雄心和加速行动的基于自然的解决方案倡议 范例清单 中国和新西兰作联合国气候行动峰会基于自然的解决方案( nbs) 联盟联合牵头国,收到了来自世界各地众多机构的近0 项倡议和最佳 实践。这些倡议旨在扩大和加强基于自然的解决方案在陆地(包括森Nov 14, 18 · 六、发展战略 (一)人力资源战略 1、建立强有力的营销团队 2、储备人才,做好人才梯队建设 3、培养或引进一批专业的管理人才与技术专才 4、规划员工的职业生涯,让老员工在企业内部岗位合理流动 5、不断提升员工满意度,留住人才,创造人才 6、建立科学可行的员工晋升通道,提升个人价值 7、健全公司薪酬及劳动保障体系,科学用人、育人,承担社会责任。公司战略规划方案范文1————宝洁公司创于17年的宝洁公司,是世界最大的日用消费品公司之一。 宝洁公司作为全球日化产品的领头人,有着其独特的一面。 在品牌战略上:采用多品牌战略,被视为成功的典范。 对我们公司的SWOT分析:我们的优势***S 百度网盟推广 erp系统 企业erp系统 erp系统仓库管理 生产管理erp系统
Aug 09, 19 · 网络营销策划方案范例 导语网络营销,作为电子商务的第一步,是资讯时代企业营销的重要手段,甚至主要手段。当前,随着网络应用环境的快速成熟,网络营销已引起企业界广泛注意,并已开始现实应用。以下是无忧考网整理的网络营销策划方案范例,仅供参考!时间:1912 西丽枢纽综合规划——打造特大型高铁枢纽站城融合的全国范例 项目获奖:深圳市第十八届优秀城乡规划设计一等奖 项目类型:交通规划类 项目地址:广东深圳 设计时间:17年10月至18年12月 设计团队:张震宇、李凤会、刘高峰、袁阳、曾May 15, 21 · 绿色施工实施规划方案范例pdf,施工方案精选 绿色施工实施规划方案 喜欢可以收藏或下载 绿色施工实施规划方案 目 录 1.编制依据 5 11 法律、法规5 12 规范、规程、标准5 13 相关文件、参考文献5 2工程概 7 21 项目基本概 7 22 项目环境概 7 221 社会环境7 222 地理、自然环境8 23 建筑设计概 8 24 结构设计概 9 25 项目特点、难点11 251 工程特点11 252 工程难点11 3
Mar 07, 21 · 家庭保险规划范文 一家三口家庭保险规划方案刘先生的家庭方案是比较典型和常见的家庭案例,但是根据自身的预算和情况,保额和产品也会有所不同,此案例只可以作为家庭保险方案如何配置的说明和参考。1,家庭基本情况 2,家庭风险分析 3,家庭险种设计 4,2款保险作为上有老下有小的中年人,是一Sep 28, · 在充分论证、严谨审核的基础上,正式报送上级单位或主管部门等相关部门审批后正式发布。 推进计划也可按照以下形式呈现 1、 X月X日前形成规划编制工作方案 2、 X月X日前确定规划前期研究课题计划 3、 X月X日前规划编制目录 4、 X月X日前成立"十四五"规划框架起草专班 5、 X月X日前形成"十四五"《规划》框架 6、 X月X日前起草形成《规划》 (初稿) 7、 X月X日前征求总体规划文本范例 目 录 第一章 总则 1 第二章 发展目标 2 第三章 镇域规划与布局 2 第一节 城镇化水平预测 2 第二节 镇域产业发展战略 2 第三节 镇域镇村体系规划 4 第四节 镇域综合交通规划 6 第五节 镇域公共设施和公用设施规划 6 第六节 镇域空间管制规划



干货 如何做一份公众号运营方案策划 青瓜传媒



职业生涯规划范文word模板图片 正版模板下载 摄图网
Apr 08, · 25亩的水库一座,建造0亩的栽植园,在栽植园建设景观林带;改造300亩山的经济林和观赏林带,尽力体现田中绿野、山中绿荫、道中绿廊、沟中碧水、园林中花、草、树相映衬。 6、休闲设施配套。 在生态园区建造休闲宾馆一座,可以接待0人左右,配套建设会议室、ktv、餐厅、茶座,包厢。 土特产批零门店;小吃店;建标志性门庭2个,改造提升一条专职旅游公路3公里Oct 17, 15 · 资料策划方案范例 ****************工程施工资料策划方案 (范例) 北京建工集团有限责任公司总承包部 15 目录1资料策划编制的依据 22相关单位及人员情况 222相关人员及签署文件 233工程检验批划分 2331工程前期基建资料 2332施工管理资料 (C1) 2533工程结构阶段资料 2634工程装修阶段资料 3335 桩基工程资料 3536 钢结构工程资料 3737幕墙工程资料 3938建爱问共享资料个人职业规划范例 ppt课件文档免费下载,数万用户每天上传大量最新资料,数量累计超一个亿 ,个人职业规划范例 职业规划设计 刘宝华个人职业规划范例姓名:刘宝华(别名:刘思成)笔名:独醒居士英文名:AndyBo学院:信息学院院系:电子信息工程QQ:EMAIL:abbk@tomcom博客



职业生涯规划范文 职业生涯规划范文画法



仓库产品摆放原则之区域规划方法有哪些 仓库摆放方案规划设计 桃丽网
城市生态规划方案原理与实例 第五章 城市生态规划 第一节 城市生态规划概述 一、概念 1 联合国人居奖 联合国最佳范例奖 地方首创奖 优秀水岸奖最高奖 环境地域设计奖 府南河综合整治工程是成都市投资21亿 元投资的工程,综合治理规划自1993年 开始实施Jan 07, 21 · 目录 一、大学懴业后的十年总体规划 二、分析自身条件 三、确定职业目标 四、规划发展阶段 五、制定实施措施 六、结束语 * 职业生涯规划方案 一大学毕业后的十年总体规划 时间XX至19ft 美好愿望成为一名优秀的导游人员 职业方向全本资料为上海青浦知名地产大型社区地块项目规划设计方案,ppt格式,jpg格式 1项目分析 2强排方案 31规划理念—方案1 32规划方案—方案2 3PC设计 4设计说明 规划理念 规划设计 户型产品 强排方案



最全人力资源规划方案 人力资源战略规划工作计划免费下载丨蚂蚁hr博客



套主题公园规划设计方案开发案例 效果图报规扩初 资料付费下载
Jun 29, 21 · 21公司年会策划方案范例21公司年会策划方案范例撰写人___________日期___________第u0013PAGEu0014u0015页共u0013NUMPAGESu0014u0015页21公司年会策划方案范例一活动目的1增强员工的团队凝聚力提升___的竞争力2对___年营销工作进行总结对市场业绩进行分析制订新年度营销工作总体规划明确___年度工作方向和目标3表彰业绩优秀的公司优秀员工通过激励作用软件测试方案范例 软件测试方案怎么写 测试目标,测试范围,测试内容,测试使用的方法 (黑盒,白盒,自动化等等),时间人员进度安排 求软件测试计划的详细案例 需要写"测试内容"、"执行步骤"、"预期结果"、"实际结果","是否通过",举个例吧,就拿腾讯的垃圾客户端来说,qq登陆器,首先分类,可以分为"账号输入"、"密码输入","按钮点击"和"键盘快捷键21营销活动方案五篇 导语营销活动方案是企业根据市场变化和企业自身实力,对企业的产品、资源及产品所指向的市场进行整体规划的计划性书面材料。 以下是无忧考网整理的21营销活动方案,欢迎阅读! 篇一21营销活动方案一、计划概要1



Ppt 方案規劃與設計powerpoint Presentation Free Download Id



2 3年内 龙岗将建一批精品学校 高品质校园建设方案出台 设计
Jan 03, 19 · 休闲农庄是乡村旅游的一种类型。所谓休闲农庄是以农民为经营主体,乡村民俗文化为灵魂,城市居民为目标的一种新型休闲旅游形式。本专题汇集休闲农庄国家政策、休闲农庄主体定位、休闲农庄规划方案等内容,希望对大家打造休闲农庄有所启发。Nov 04, 13 · 长沙梅溪湖规划设计方案(KPF) 国际建筑设计公司Kohn Pedersen Fox Associates (KPF)最近公布了他们为长沙梅溪湖设计的100万平方英尺的规划方案,现在已经进入实施阶段。 这里是湖南长沙西部的一个领先地区,以一个385公里长的湖为中心。 建成之后,该区域将会Jul 08, 16 · 备选职业规划方案 (二) 一、确立发展目标和培养方向: 1、总体目标:成为一名"高资料型"的人才。 "凡事预则立,不预则废。 "如果人生没有目标,没有进行合理的规划,可想而知,这种人生将会一无所获。 我是一个内外向结合开朗的男孩,具有良好的沟通能力和语言表达能力,具有很强的责任心,我爱好文秘方面的工作,希望通过自己不懈的努力成为一名



推荐一篇不错的大三学业规划范文 51选校网



1 5 12大学本科生职业生涯规划范例 应届毕业生求职指南 Yjbys Com
Nov 19, 19 · 11月18日,深圳市交通运输局公布《深圳建设交通强国城市范例行动方案(1935年)》征求意见,明确提出全面建设国际性综合交通枢纽发展典范、区域交通一体化发展范例、城市交通可持续发展标杆和全球交通科技创新高地。 预计到35年,深圳机场国际及地区旅客吞吐量占比达到25%,粤港澳大湾区核心城市核心区实现半小时直达,泛珠三角区域主要城市高铁直达率达90%Nov , 19 · 深圳市交通运输局18日公布《深圳建设交通强国城市范例行动方案(1935年)》并征求公众意见,按照《方案》,预计到35年,深圳到粤港澳大湾区核心城市核心区实现半小时直达;泛珠三角区域主要城市高铁直达率达90%;深圳机场国际及地区旅客吞吐量占比达到1/4。Nov 13, · 按照规划目标,深圳也将建成全球交通科技创新高地,将超前谋划新型基础设施建设,加快推进5g、物联网、人工智能、bim等技术在交通服务管理中的应用,促进交通大数据开放共享,提升数据资产管理水平。 相关链接 我市城际铁路相关规划方案一览



限時免費 人資規劃方案 名企案例 方案範本 每日頭條



保险职业规划书范文保险职业规划书 图片欣赏中心 急不急图文 Jpjww Com
Jun 28, 21 · 天堂生态果园规划设计方案一项目地点选择和优势天堂生态果园地处天台县陌头镇三角中心地带,幅员面积184平方公里,辖5乡、两个乡级办事处共有23个行政村街,总人口12万。60省道贯境而过,是到东阳市磐安Jul 15, 17 · 规划种类:住宅、商业、公共及社区文体配套设施。 一、招标方式及资质要求: 1、本次设计招标采用邀请方式,由建设单位向取得城市规划或建筑设计甲级资质证书的设 计单位发出邀请。 2、受邀请投标单位在国内外有成功规划设计范例。企业文化建设方案完整范例一、企业文化推行委员会成员 主任:a 副主任:b、c、d、e 执行委员:f、g 委员:各部门负责人 二、委员会职责 主任:负责企业文化的核心理念的掌控,企业文化的第一支持者;



规划快题课程班 大禹手绘图片 考研快题 软件班 手绘班价格



11年度中国人居范例建筑规划设想方案竞赛颁典 网站建设的电话
给水工程毕业设计范例内容简介 编辑 语音 统地介绍了 给排水科学与工程专业 的《华北地区东方市的给水工程》毕业设计计算内容、计算方法和步骤。 主要内容包括:取水工程、水处理和输配水工程。 1 全书共分10章,由结论、输配水工程设计计算、方案Aug 27, 08 · 施工方案范例50篇pdf内容来自筑龙网与施工方案范例50篇pdf内容来自与之相关的精品资料、博文热帖、培训课程等。更多施工方案范例50篇pdf相关资料请访问日更新500篇的筑龙优搜库!Aug 24, · 19年药店营销策划方案范例五篇 学习资料库 敦武 04 1147 药店的活动的准备要提前,规划到每个时间点,宣传要到位,每年的宣传要有一个主题。



职业生涯规划书范文 职业生涯规划书范文3000字 向阳生涯



职业咨询 职业规划咨询 职业规划在线咨询 向阳生涯
Jul 27, 18 · 在工作中,很多时候,我们都需要就一个问题提出一个解决方案,这时候,我们很可能需要产出一个文档来供大家讨论,并指导下一步工作计划。问题可大可小,形式上是否叫它为一个项目并不重要,重要的是为了解决这个问题,项目规划和方案设计的流程是一致的。人民网>>深圳频道 深圳公布交通强国城市范例建设方案 年11月13日08 来源:深圳特区报 原标题:35年半小时直达湾区中心城市 深圳市城际铁路近期建设方案规划图。 11月12日,深圳市交通运输局公布了深圳建设交通强国城市范例发展策略及近期行动计划。 根据建设方案,深圳将从打造高品质创新型国际航空枢纽等五个方面开展试点。 近期,深圳将积极开展深莞Jan 04, 19 · 操作流程规划 入库: 仓管 员检查库存,根据库存情况进行递《备货申请表》,然后采购负责选择供应商,向供应商进货,仓管员根据供应商的送货单登记入库单,最后由采购根据供应商送货单来确认入库数量和单价; 仓管员递交申请表单后无法对表单再进行编辑和删除的操作,发现递交错误电话通知采购进行修改; 在库: 合理的将商品存放在适宜的场所和位置保存



村级产业发展规划范文 锦上文档网



職業生涯規劃 Mba智库百科
主要规划一下Orchard中文范例的方向,并确定网站为范例网站; 小胡负责具体的细节; Orchard中文范例的实施方案 on Orchard中文 Orchard中文范例的实施方案Nov , 13 · 深圳市城际铁路近期建设方案规划图。 11月12日,深圳市交通运输局公布了深圳建设交通强国城市范例发展策略及近期行动计划。 根据建设方案,深圳将从打造高品质创新型国际航空枢纽等五个方面开展试点。



生涯規劃 職業規劃 概念 意義 作用價值 定義 套用 案例分析 案例思考 規劃準 中文百科全書



Ppt 方案規劃與設計powerpoint Presentation Free Download Id



个人理财规划案例6000字 范文118



怎样写好一份解决方案 知乎



大学生职业生涯规划书怎么写 制作职业生涯规划书及优秀案例赏析 一 撰写的整体思路和规划简表案例 知乎



Ibp Solution 企業整合經營規劃解決方案 Pgi 樺鼎商業資訊



推荐一篇不错的大三学业规划范文 51选校网



设计师职业规划范文 设计师职业规划范文精选八篇 范文118



博客來 方案規劃與服務評鑑 二版



个人职业生涯规划书的例子800字 范文118



策略規劃 8 展開行動方案 Gipi的學習筆記 經營管理 數據思考 終身學習 點部落



套主题公园规划设计方案开发案例 效果图报规扩初 资料付费下载



刚刚 常州高铁新城规划设计方案正式发布 我苏网



大学生职业规划书范文 大学生职业规划书范文画法



代写火车站社会稳定风险评估报告范例 云南企划网



场地规划范例1 腾龙客服微信多少



10号线通东莞 14号线通惠阳 深圳多条跨市城轨规划中



解析球赛学策略规划与kpi制定共识营 畅享活动 畅享网



策略規劃 8 展開行動方案 Gipi的學習筆記 經營管理 數據思考 終身學習 點部落



9c1 社會工作方案設計與管理 華杏出版機構farseeing Publishing Group



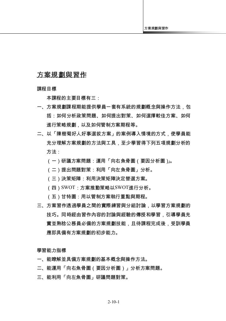
2 10 52 方案規劃與習作



策略規劃 8 展開行動方案 Gipi的學習筆記 經營管理 數據思考 終身學習 點部落



企业搬迁重置规划范文实施方案1100字 范文118



2 10 52 方案規劃與習作



保险职业规划书范文保险职业规划书 图片欣赏中心 急不急图文 Jpjww Com



可行性研究報告範本



职业规划 生物制药专业职业生涯规划范文下载 在线阅读 爱问共享资料



2 10 52 方案規劃與習作



第4 章設計邏輯架構



大学生职业规划范文 职业规划ppt模板 范文模板打包 熊猫素材网



職業生涯規劃 Mba智库百科



企业培训规划与操作 学习型组织赢得竞争优势的行动方案 图书 爱学术



怎样写好一份解决方案 知乎



存量规划新思维 深圳土地整备单元规划制度设计及项目实践 深圳市规划国土发展研究中心 政府规划师 深圳



怎样写好一份解决方案 知乎



一份完整的运营方案应包含的七个方面 人人都是产品经理



存量规划新思维 深圳土地整备单元规划制度设计及项目实践 深圳市规划国土发展研究中心 政府规划师 深圳



Apps Who Int Gb Ebwha Pdf Files Eb146 B146 38 Ch Pdf



Ppt 方案規劃與設計powerpoint Presentation Free Download Id



2 10 52 方案規劃與習作



小型公园景观设计案例 万图壁纸网



职业生涯规划书范文 职业生涯规划书范文3000字 向阳生涯



怎样写好一份解决方案 知乎



工作规划模板ppt范文



个人理财规划案例6000字 范文118



职业规划流程图表范例 生涯设计



Http Uwt Unitedway Org Tw Org Files E6 96 B9 E6 A1 E6 92 B0 E5 Af Ab E8 B2 E7 A8 8b E8 Ac 9b E7 Be Pdf



个人职业生涯规划书word模板图片 正版模板下载 摄图网



推荐一篇不错的大三学业规划范文 51选校网



三口之家如何规划保险 信息评鉴中心 酷米资讯 Kumizx Com



怎样写好一份解决方案 知乎



深圳交通强国方案公布 到35年大湾区核心城市半小时直达 凤凰网房产深圳



村庄规划方案范文 表情大全



销售宝典 三 十张图看懂售前规划与研究 知乎



职业生涯规划书范文 职业生涯规划书范文画法



社會工作之方案規劃



大學生職業生涯規劃書模板ppt範本求職就業工作計劃發展word範文



30套城市设计方案文本案例概念规划 深规院som Sasaki 付费下载



Mohas富規劃範例



建筑设计说明范例11页 Doc 文档编号 办公管理 帮帮创意网



2 10 52 方案規劃與習作



專案開發流程 系統規劃計畫書 景佳科技fansysoft



员工职业规划范文 员工职业规划范文精选八篇 范文118



大学生职业生涯规划书怎么写 制作职业生涯规划书及优秀案例赏析 一 撰写的整体思路和规划简表案例 知乎



0xuc3yvwrgzpum



约束规划与希克定律心理搜普 专业心理学网站 心理学与生活



推荐一篇不错的大三学业规划范文 51选校网



市场营销职业规划书600字 范文118



大學生職業生涯規劃ppt簡報範本 小米簡報ppt



营销策划方案范文图片 正版模板下载 摄图网



伊佐然建筑设计有限公司 伊佐然 建筑设计 Isola 规划设计 建筑规划 外资 办公设计 酒店设计 住宅设计 方案设计 养老设计 别墅设计



水果店创业计划书范文计划解决方案word模板图片 正版模板下载 摄图网



一份完整市场推广策划方案模板 青瓜传媒



幼儿教师个人三年工作规划范文 豆知网



2 10 52 方案規劃與習作



如何写好项目规划和方案设计文档 Colorant的专栏 Csdn博客 项目方案



常州高铁新城规划方案发布 中国江苏网



Ip地址规划范例 Lrq的博客 Csdn博客 Ip地址规划实例



职业生涯规划范文word模板图片 正版模板下载 摄图网



技术方案范例 程序员宅基地



如何规划工业厂房做到这些将事半功倍 仓库百科 厂房出租 仓库出租 找仓库上仓英网



2 10 52 方案規劃與習作

コメント
コメントを投稿